新余市乡村发展基金会欢迎您!
设为首页
·
收藏本站
·
繁體中文
首页
关于我们
战略方向
五大项目
公益项目
我要捐助
信息公示
新闻动态
最近更新:
爱心成就梦想 圆梦助学困境生
2025年6月捐赠款拨付情况公告
关于2025-2026年度童新家园项目建设供应商磋商性遴选结果公示
2025年5月捐赠款拨付情况公告
浓情端午节 慈善暖基层
机构简介
┊
组织架构
┊
政策法规
┊
联系我们
┊
颐养之家助老计划
┊
一屋一梦童新家园
┊
防贫保险
┊
失依女童护蕾行动
┊
益起来兴余
┊
我要捐助
┊
爱心榜
项目进展公示
┊
综合信息公示
┊
内部制度公示
┊
募捐信息公示
┊
公益资助信息公示
┊
新闻资讯
┊
民生动态
┊
热点关注
┊
通知公告
┊
信息公示
项目进展公示
综合信息公示
内部制度公示
募捐信息公示
公益资助信息公示
关注我们
公众号二维码
综合信息公示
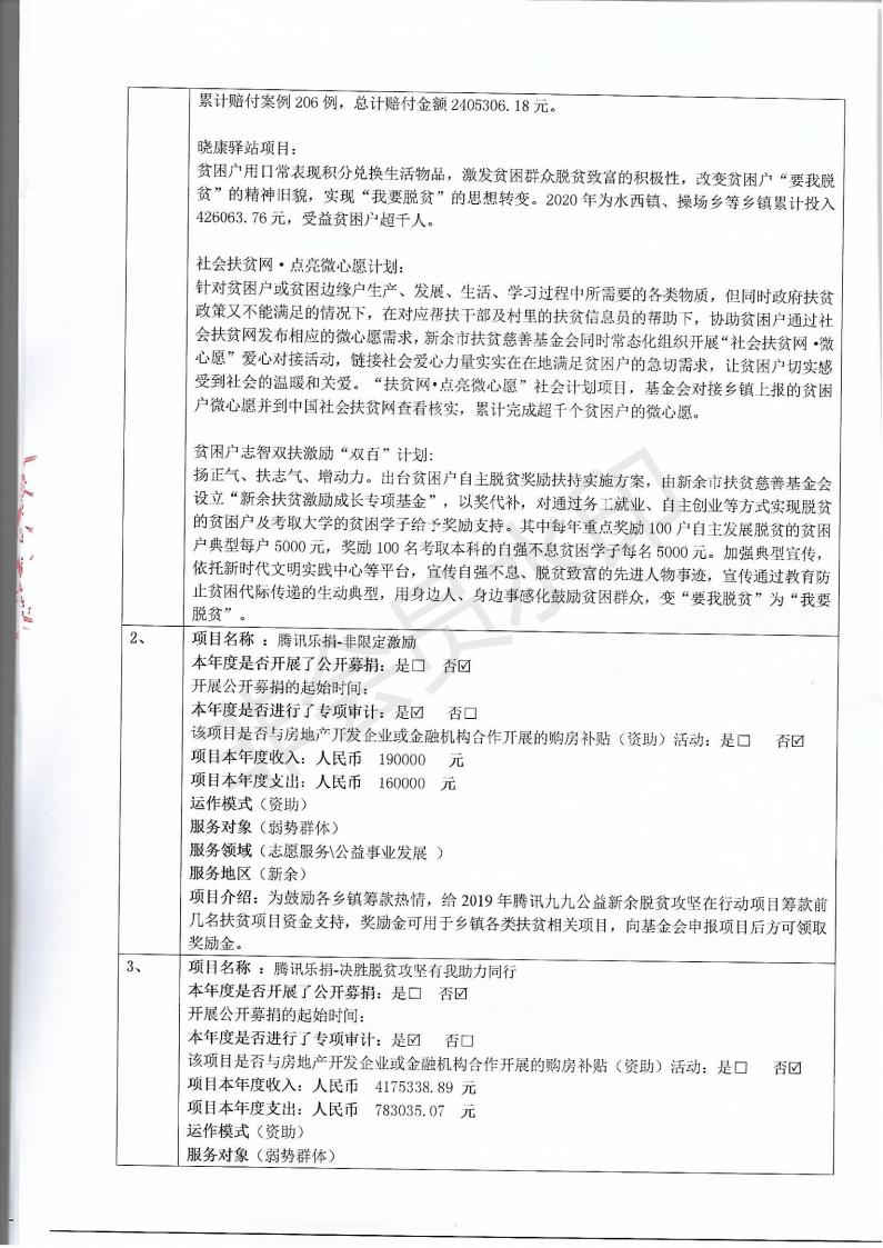
新余市扶贫慈善基金会2020年度工作报告
发布时间:2021/10/22 9:56:35 阅读量:3318
上一页:关于2020年度——2022年度公益性社会组织捐赠税前扣除资格名单的公告
下一页:新余市扶贫慈善基金会2020年度审计报告